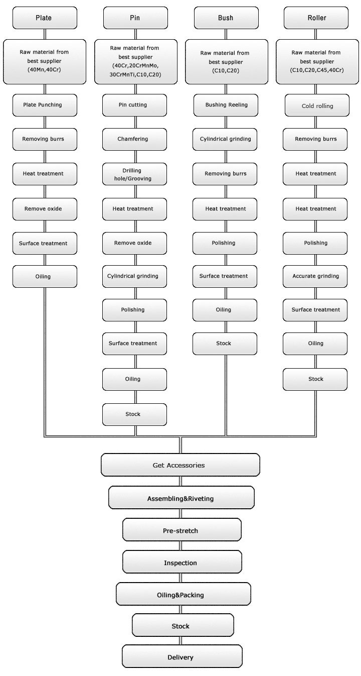
✧ Produktionsprozess:
Das schematische Diagramm zeigt detailliert den Produktionsprozess der Kette.
Diagramm des Kettenproduktionsprozesses: